1.产品型号
产品型号 | 封装 | 电流 | 电压 | VF@125℃ | IR@25℃ | Tj(℃) | 应用产品 |
RCD1JW | SOD-123FL | 1A | 800V | 1.7V | 5UA | -55 to +150 | 开关电源 PD电源 24W |
2. 产品应用案例
吸收二极管RCD1JW 在12V1A中做吸收回路中和FR107W的对比实验
为了提高电源效率,解决电源吸收回路中FR107W温升过高且对EMC不利等问题,我们推出了RCD1JW吸收二极管,优点为温升小,省去一个电阻,效率提升,解决EMC困扰。
1、效率对比。

RCD1JW产品优点:
1. 从数据可以看出比FR107W在10%负载下,效率提高3%左右,在满载下,效率提高0.8%左右。
2. 降低空载损耗,对30MHZ~60MHZ的EMI辐射有改善。
3. 封装相同实现同封装替代。
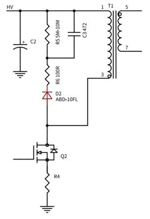
2、推荐电路如下:使用时RCD1JW会把电容的电量反馈到电路中,不再需要泄放电阻,提高了效率:


3. 波形对比如下:可以看出减少了震荡次数,改善了EMC.
RCD1JW测试波形

FR107W测试波形

4. 应用产品

充电器 开关电源
上一篇: 暂无数据